美术学院学生在“NCDA 2022第十届未来设计师•全国高校数字艺术设计大赛”中斩获佳绩

来源:美术学院绘画教研室 责编: 孟丹 作者: 张湘中 发布时间:2022-09-01 浏览量:2312

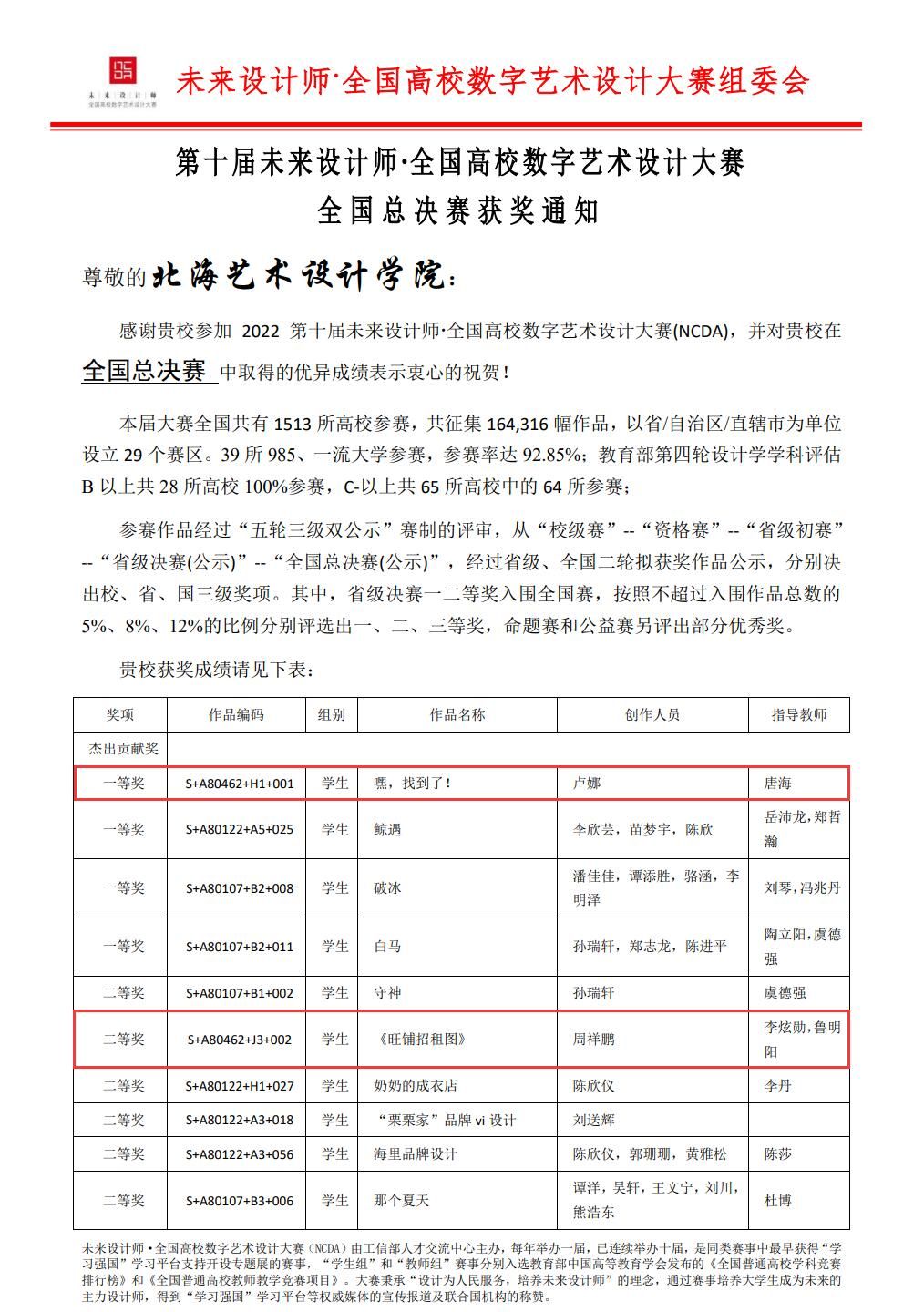
        美术学院于20226月组织绘画、摄影、雕塑三个专业学生参加“NCDA2022第十届未来设计师.全国高校数字艺术设计大赛”,本届赛事中三个专业共有78件作品参赛。参赛作品经“校赛”、“预赛”、“省级初赛”、“省级复赛”、“全国总决赛”,终评选出“省级赛”获等级奖作品24件,其中一等奖6件、二等奖8件、三等奖10件。

从中一等奖及二等奖作品晋级参与“全国总决赛”评选,终评选出“全国总决赛”获奖作品3件,其中一等奖1件、二等奖1件、三等奖1件。

 

“全国总决赛”获奖名单如下: