主菜单

我校在第十届全区大学生网络文化节活动和网络教育优秀作品推选展示活动中喜获佳绩

来源:党委宣传部 责编: 文玉 作者: 周小琪 发布时间:2024-12-31 浏览量:1914

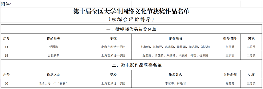
近日,自治区教育厅、自治区党委网信办公布了第十届全区大学生网络文化节和2024年全区高校网络教育优秀作品推选展示活动获奖名单,我校共有8项作品获奖,其中动画短片作品一等奖1项,二等奖1项;优秀新媒体作品一等奖1项,三等奖1项;微视频作品二等奖2项;微电影作品三等奖1项;音频作品三等奖1项。

第十届全区大学生网络文化节获奖作品名单

 

网络教育优秀作品推选展示活动获奖名单

 

据悉,第十届全区大学生网络文化节和2024年全区高校网络教育优秀作品推选展示活动由自治区教育厅、自治区党委网信办主办,百色学院承办。活动以“传承红色基因,学思践悟中国共产党人精神谱系”为主题,旨在以习近平新时代中国特色社会主义思想为指导,以深入学习贯彻落实党的二十届三中全会精神为主线,围绕主旋律,突出爱党爱国爱社会主义引领,鼓励引导广大师生积极创作优秀网络文化作品,扩大高校网络文化影响力,不断强化守正创新,增强新时代高校思想政治工作的吸引力,切实推进全区高校网络育人工作高质量发展。据悉,经组织专家评审,全区范围内共评出一等奖102项,二等奖187项,三等奖352项。 一直以来,我校深入贯彻落实习近平总书记关于网络强国的重要思想,积极推动广大师生积极参与网络文化作品创作生产,坚持守正创新,不断提升网络育人的实效性。自此次活动启动后,我校高度重视、精心谋划、统筹安排,积极组织师生参加活动,广大师生创作热情高涨,不断提升作品质量,最终推荐了一批优秀网络文化作品和网络教育作品参加全区遴选。

此次成绩的取得,不仅展示了我校师生在网络文化创作领域中的优异成果,也凸显了我校在推动文化创新和培养学生综合能力方面的成效。 今后,我校将持续推动广大师生开展富有特色、形式多样的网络文化作品创作和宣传教育活动,持续运用新媒体平台创作更多导向正确、内容生动、形式多样的网络文化作品,传递积极向上的价值观,不断提升校园文化的影响力和凝聚力,切实推进我校网络育人工作高质量发展。